中国·永利集团(304am-VIP认证)官网-Official Platform
首页
永利概况
永利简介
院系设置
现任领导
师资队伍
人才培养
本科生教育
培养方案
课程建设
教研教改
教学获奖
规章制度
研究生教育
研究生培养
研究生学位
质量评估
科学研究
学科概况
研究方向
研究团队
项目成果
学术交流
招生就业
招生工作
本科生招生
专业介绍
研究生招生
学位点简介
招生目录
研究生导师
研究生风采
就业工作
就业信息
招聘信息
下载中心
就业手续
求职技巧
政策法规
就业指导
人才招聘
人才招聘信息
学团工作
思想政治教育
创新创业
学风建设
资助育人
心理健康
宿舍管理
社团组织
考核制度
社团风采
工作职责
实践活动
学生教育管理
相关下载
党建工作
党务动态
理论学习
您目前的位置:
首页
»
永利概况
»
师资队伍
» 国贤玉
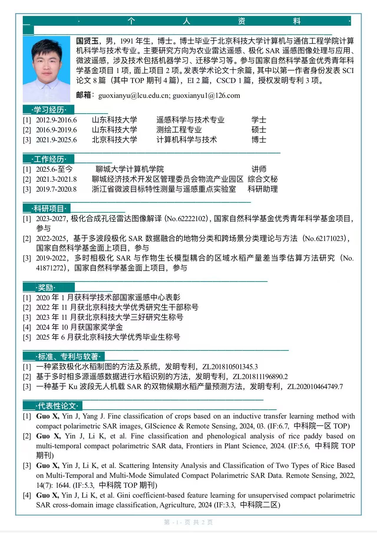
国贤玉
发布日期:2025-09-02